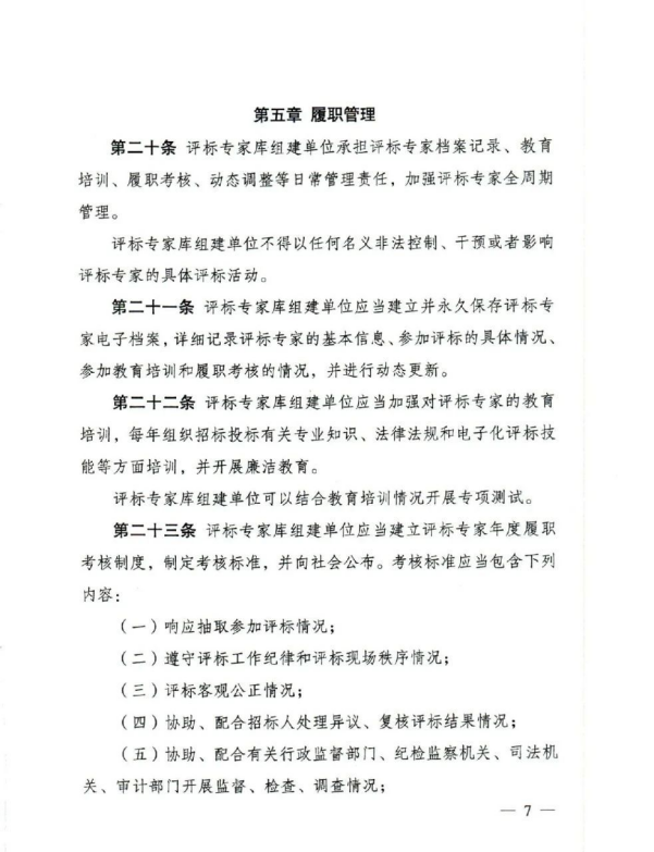
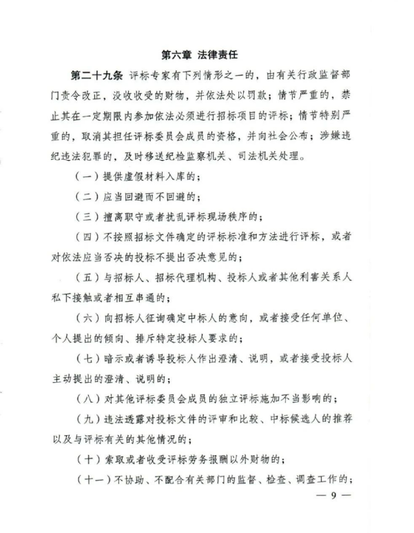
相關資訊
- 司法部、國家發展改革委:中華人民共和國民營經濟促進(草案征求意見稿)
- 西安市住建局:關于開展工程項目業績補錄和核實工作的通知
- 西安市住建局:關于公布《房建市政工程項目招標投標交易流程和交易事項目錄清單》的通知
- 北京市住建委:關于進一步落實招標人主體責任加強招投標服務監管有關事項的通知
- 陜西省住建廳:關于開展工程項目業績補錄和核實工作的通知
- 西安市公共資源交易中心:關于發布西安市房建市政工程招標“評定分離”操作指引的通知
- 浙江省住建廳:關于加強全省房屋建筑和市政基礎設施工程招標投標監管工作的指導意見(征求意見稿)
- 吉林省人民政府:關于印發《吉林省工程建設項目遠程異地評標管理辦法(試行)》的通知
- 江西省發改委:關于進一步規范工程建設項目招標投標主體行為的通知(公開征求意見稿)
- 國家發改委:關于向社會公開征求《評標專家和評標專家庫管理辦法(公開征求意見稿)》意見的公告
同類文章排行
- 國家發改委:評標專家和評標專家庫管理辦法
- 陜西省公共資源交易中心:關于印發《陜西省公共資源交易平臺第三方交易系統對接指南》的通知
- 司法部、國家發展改革委:中華人民共和國民營經濟促進(草案征求意見稿)
- 西安市住房和城鄉建設局關于邀請報價確定招標代理機構的通知
- 西安市住建局:關于開展工程項目業績補錄和核實工作的通知
- 云南省住建廳:關于做好建設工程企業資質延續工作的補充通知
- 陜西省住建廳:關于印發《工程建設領域專業技術人員違規“掛證”行為專項治理工作方案》的通知
- 住房城鄉建設部標準定額司:關于 《房屋建筑工程投資估算和設計概算編制指南 (征求意見稿)》公開征求意見的通知
- 西安市住建局:關于公布《房建市政工程項目招標投標交易流程和交易事項目錄清單》的通知
- 吉林省住建廳:吉林省房屋建筑和市政基礎設施工程安全專家管理辦法
最新資訊文章
您的瀏覽歷史














